当前位置: 首 页 >> 招标采购公告
采购结果公告

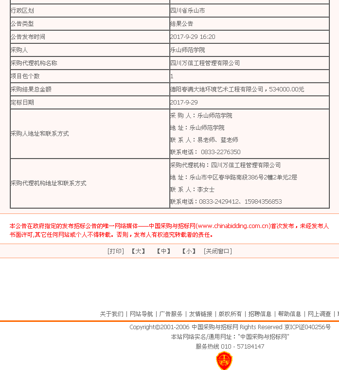
乐山师范学院图书馆水景改造工程项目、特教楼周边绿地改造工程项目采购结果公示

2017年09月29日 00:00 admin 点击:[]

  

乐山师范学院图书馆水景改造工程项目、特教楼周边绿地改造工程项目采购结果公示

 

经专家及项目主管部门--后勤集团老师(以采购人代表身份参加))评审,评审结果公示网页如下:

中国采购与招标网网页:

http://zb.chinabidding.com.cn/zbw/zbxx/fbxx/fbgs/zbgs_show.jsp?op=op_browse&&record_id=39933545

https://www.chinabidding.cn/zbgs/nbO2G.html

公示网页截图为:

 

 

上一条:乐山师范学院北校区体育场监理中标公示 下一条:乐山师范学院旅游学院酒店管理专业实训新址环境改造装修工程采购项目成交公告

关闭